服务热线:18566797129
官方微信
网站地图
[导读]: 2025年12月12日,欧盟在其官方公报(OJ)发布了玩具安全法规(EU) 2025/2509(TSR),该法规将取代现行玩具安全指令2009/48/EC(TSD),并将于2030年8月1日开始执行。 TSR相对TSD涉及以下关键技术更新: 1、升...
2025年12月12日,欧盟在其官方公报(OJ)发布了玩具安全法规(EU) 2025/2509(TSR),该法规将取代现行玩具安全指令2009/48/EC(TSD),并将于2030年8月1日开始执行。
TSR相对TSD涉及以下关键技术更新:
1、升格法律效力
• 由指令(directive) 升格为法规(regulation),其要求将直接适用于所有成员国,不需要成员国转化为国内法。
2、调整豁免范围
明确以下两类产品不属于玩具:
• 彩蛋射击装备;
• 供36个月以上儿童使用且不具备玩耍价值的阅读和教育书籍。
3、引入数字产品护照(DPP)
• 将玩具投放市场前,制造商须创建数字产品护照,数字产品护照须包括合规信息,并将替代现行的玩具符合性声明(DoC)。
4、警告语
• 所有警告应以“Warning”一词开头,或以以下通用象形图(黄色背景、含黑色感叹号的黑色边框三角形,至少10毫米高)呈现。
.png)
5、物理和机械性能
• 增加了仿真食品玩具、膨胀玩具以及含磁铁玩具的基本安全要求。
6、电气性能
• 增加了使用小部件电池的玩具和可充电电池玩具的安全要求。
• 含小部件电池的玩具,应设计成不借助工具不能触及电池。
• 如果因为玩具的尺寸或特性需要,可充电电池可以设计为不可触及,仅能由独立专业人员拆卸或更换。
7、卫生
• 新增了可接触水性材料的微生物要求。
• 对于带有可接触的水性材料的玩具,应确保其不存在微生物风险。
8、人工智能融入玩具
• 针对人工智能融入玩具,新法规明确将网络安全、个人数据和隐私保护,以及儿童心理健康等危害纳入安全评估范畴。
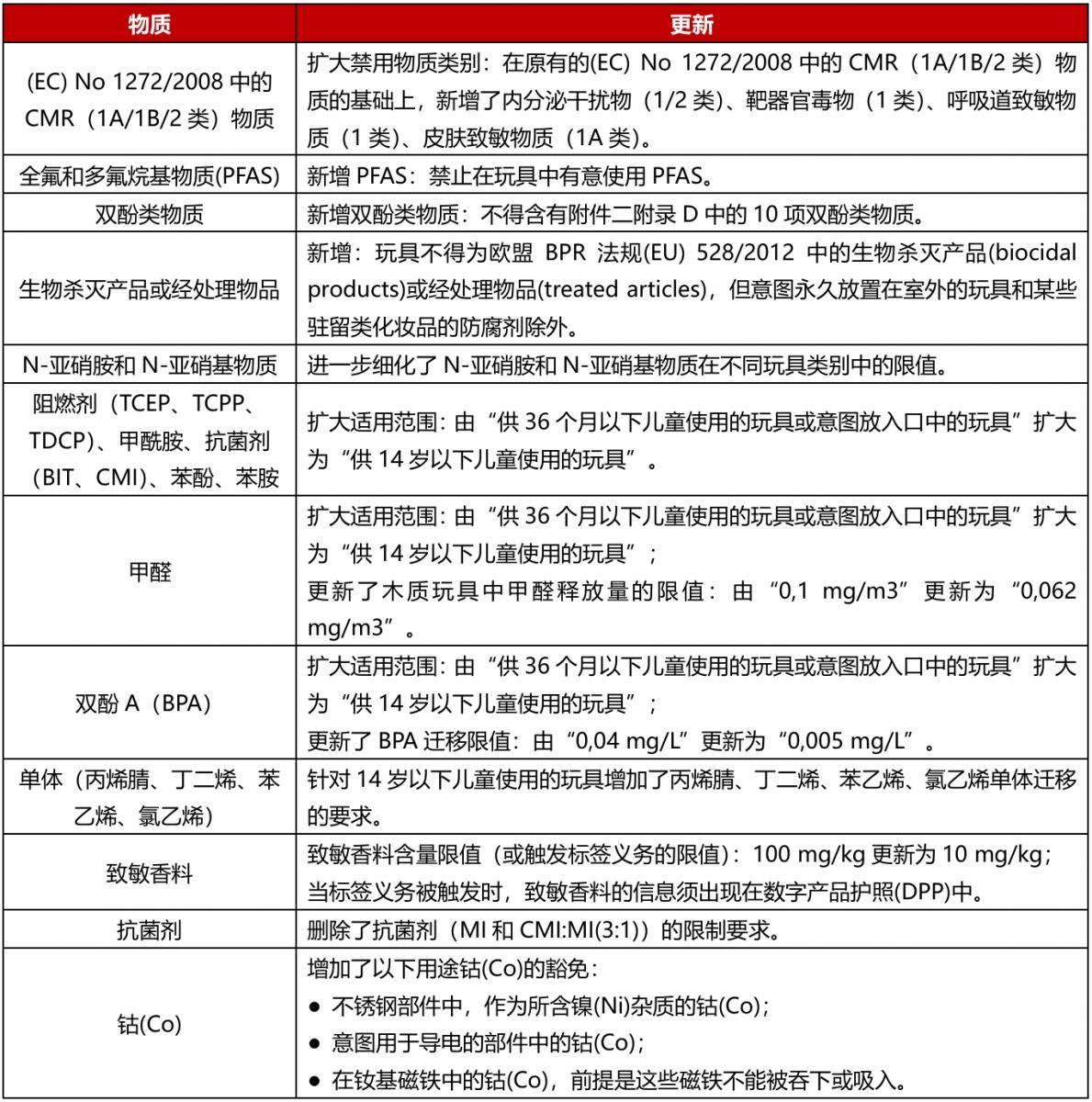
9、化学性能
.jpeg)
URL:
https://eur-lex.europa.eu/eli/reg/2025/2509/oj
BACL理化检测认证服务优势:
BACL总部位于美国硅谷,是专业的国际第三方检测认证机构。目前分别在美国、越南、深圳、东莞、厦门等地设有理化测试实验室,并获得CNAS (Registration No.: L2408, L5662, L6290, L9963, L11432, IB0343), CPSC (Lab ID: 1112, 1415, 1647), CMA (No.: 2016192126Z, 2015192413Z) 等多个权威机构的认可,服务范围包括:鞋类、玩具、纺织、服装、皮革、饰品、杂货、食品接触材料、化妆品及电子电器产品等,助力企业完成从原材料到成品整个产业链的精准把控。如对更多关于产品的理化测试感兴趣,欢迎联系我们!
免责声明:部分文章信息来源于网络以及网友投稿,本网站只负责对文章进行整理、排版、编辑,是出于传递 更多信息之 目的,并不意味着赞同其观点或证实其内容的真实性,如本站文章和转稿涉及版权等问题,请作者在及时联系本站,我们 会尽快处理。官方所有内容、图片如未经过授权,禁止任何形式的采集、镜像,否则后果自负!
标题:欧盟发布新玩具安全法规! 地址:http://bacl-cer.com/newsDetail/845
您可能关注的内容
为国内外进出口企业提供最为优质全面的检测认证服务
18566797129
官方微信:18566797129(倍科检测)
工作时间:9:00-18:00
工作时间:9:00-18:00(节假日除外)
总部地址:广东省深圳市福田区福保街道市花路13号万利工业大厦三期D座五楼(西B)、六、七楼
欢迎咨询客服
倍科检测:为全球进出口企业提供专业高效的检测认证服务,包括:日本TELEC认证、日本JATE认证、埃及NTRA认证和韩国KCC认证。
Copyright©倍科电子技术服务(深圳)有限公司 版权所有 粤ICP16089192号